Showing:

Annotations
Attributes
Diagrams
Instances
Model
Properties
Used by
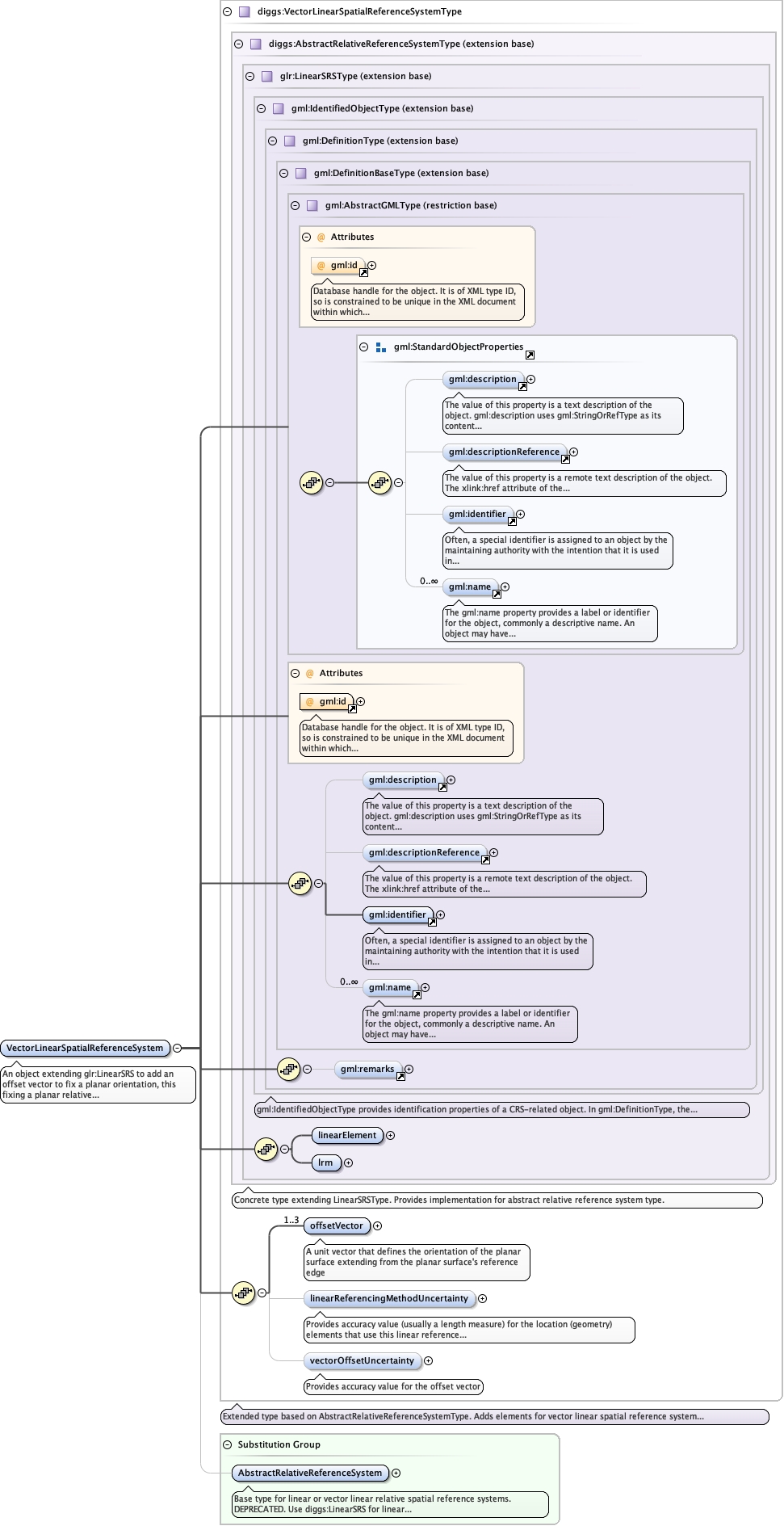
Element diggs:VectorLinearSpatialReferenceSystem
Namespace http://diggsml.org/schemas/3
Annotations
An object extending glr:LinearSRS to add an offset vector to fix a planar
orientation, this fixing a planar relative spatial reference system
Diagram
Diagramgml3_2Profile_diggs_xsd_Attribute_gml_id.tmp#idgml3_2Profile_diggs_xsd_Element_gml_description.tmp#descriptiongml3_2Profile_diggs_xsd_Element_gml_descriptionReference.tmp#descriptionReferencegml3_2Profile_diggs_xsd_Element_gml_identifier.tmp#identifiergml3_2Profile_diggs_xsd_Element_gml_name.tmp#namegml3_2Profile_diggs_xsd_Element_Group_gml_StandardObjectProperties.tmp#StandardObjectPropertiesgml3_2Profile_diggs_xsd_Complex_Type_gml_AbstractGMLType.tmp#AbstractGMLTypegml3_2Profile_diggs_xsd_Attribute_gml_id.tmp#idgml3_2Profile_diggs_xsd_Element_gml_description.tmp#descriptiongml3_2Profile_diggs_xsd_Element_gml_descriptionReference.tmp#descriptionReferencegml3_2Profile_diggs_xsd_Element_gml_identifier.tmp#identifiergml3_2Profile_diggs_xsd_Element_gml_name.tmp#namegml3_2Profile_diggs_xsd_Complex_Type_gml_DefinitionBaseType.tmp#DefinitionBaseTypegml3_2Profile_diggs_xsd_Element_gml_remarks.tmp#remarksgml3_2Profile_diggs_xsd_Complex_Type_gml_DefinitionType.tmp#DefinitionTypegml3_2Profile_diggs_xsd_Complex_Type_gml_IdentifiedObjectType.tmp#IdentifiedObjectTypeglrProfile_diggs_xsd_Complex_Type_glr_LinearSRSType.tmp#LinearSRSType_linearElementglrProfile_diggs_xsd_Complex_Type_glr_LinearSRSType.tmp#LinearSRSType_lrmglrProfile_diggs_xsd_Complex_Type_glr_LinearSRSType.tmp#LinearSRSTypeLinearReferencing_xsd_Complex_Type_diggs_AbstractRelativeReferenceSystemType.tmp#AbstractRelativeReferenceSystemTypeLinearReferencing_xsd_Complex_Type_diggs_VectorLinearSpatialReferenceSystemType.tmp#VectorLinearSpatialReferenceSystemType_offsetVectorLinearReferencing_xsd_Complex_Type_diggs_VectorLinearSpatialReferenceSystemType.tmp#VectorLinearSpatialReferenceSystemType_linearReferencingMethodUncertaintyLinearReferencing_xsd_Complex_Type_diggs_VectorLinearSpatialReferenceSystemType.tmp#VectorLinearSpatialReferenceSystemType_vectorOffsetUncertaintyLinearReferencing_xsd_Complex_Type_diggs_VectorLinearSpatialReferenceSystemType.tmp#VectorLinearSpatialReferenceSystemTypeLinearReferencing_xsd_Element_diggs_AbstractRelativeReferenceSystem.tmp#AbstractRelativeReferenceSystem
Type diggs:VectorLinearSpatialReferenceSystemType
Type hierarchy
Properties
content complex
Substitution Group Affiliation
Used by
Model
Children diggs:linearReferencingMethodUncertainty, diggs:offsetVector, diggs:vectorOffsetUncertainty, glr:linearElement, glr:lrm, gml:description, gml:descriptionReference, gml:identifier, gml:name, gml:remarks
Instance
<diggs:VectorLinearSpatialReferenceSystem gml:id="" xmlns:diggs="http://diggsml.org/schemas/3" xmlns:gml="http://www.opengis.net/gml/3.2" xmlns:glr="http://www.opengis.net/gml/3.3/lr">
  <gml:description xlink:actuate="" xlink:arcrole="" xlink:href="" nilReason="" xlink:role="" xlink:show="" xlink:title="" xlink:type="simple">{0,1}</gml:description>
  <gml:descriptionReference xlink:actuate="" xlink:arcrole="" xlink:href="" nilReason="" owns="false" xlink:role="" xlink:show="" xlink:title="" xlink:type="simple">{0,1}</gml:descriptionReference>
  <gml:identifier codeSpace="">{1,1}</gml:identifier>
  <gml:name codeSpace="">{0,unbounded}</gml:name>
  <gml:remarks>{0,1}</gml:remarks>
  <glr:linearElement xlink:actuate="" xlink:arcrole="" xlink:href="" nilReason="" xlink:role="" xlink:show="" xlink:title="" xlink:type="simple">{1,1}</glr:linearElement>
  <glr:lrm xlink:actuate="" xlink:arcrole="" xlink:href="" nilReason="" xlink:role="" xlink:show="" xlink:title="" xlink:type="simple">{1,1}</glr:lrm>
  <diggs:offsetVector axisLabels="" offsetUom="" srsDimension="" srsName="" uomLabels="">{1,3}</diggs:offsetVector>
  <diggs:linearReferencingMethodUncertainty>{0,1}</diggs:linearReferencingMethodUncertainty>
  <diggs:vectorOffsetUncertainty>{0,1}</diggs:vectorOffsetUncertainty>
</diggs:VectorLinearSpatialReferenceSystem>
Attributes
QName Type Use Annotation
gml:id ID required
Database handle for the object. It is of XML type ID, so is constrained to be
unique in the XML document within which it occurs. An external identifier for the object in
the form of a URI may be constructed using standard XML and XPointer methods. This is done
by concatenating the URI for the document, a fragment separator, and the value of the id
attribute.
Schema location file:/Users/dponti/GitHub/diggs-schema/core/LinearReferencing.xsd